Главная
Тест на совместимость
4 карты
Таро на будущее
Гадание на имя
Карта дня
Сегодня
Категории
Главная
Поздравления
ДТП
Новости
Сериалы
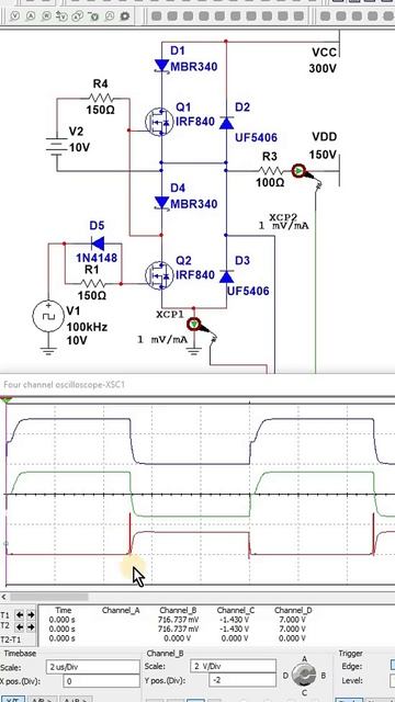
UC3843 и mini BUCK
Канал на RUTUBE:
Особенности национальной схемотехники.
| Тема:
Обзоры и распаковки товаров
|
16.04.2026
|
Смотрят: 2
Источник: rutube.ru
Похожее видео
Обзор покупок из АШАНА Покупки еды 2016
Тиристор Шоттки синтетический.
Акустическое оформление для настольного микрофона. Лайфхак с воронкой.
UC3842 и Активный Клампер (Active Clamp)
Усилитель электретного микрофона для ПК на двух деталях.
UC3842, косой мост и расширение прямого такта более 50%.
Обратноходовой преобразователь типа Flyback и выброс.
Casio MDV-106 Duro. Лучшие дайверские часы или часы Билла Гейтса
Рубашка в клетку 🤍 арт WB: #237385620
Ограждение новогодней ели из стеклопластика
Автоуправление верхним ключом в схеме с оппозитным транзистором.
Комплект коренных вкладышей -0.25 мм Lada Largus 8 кл двигат 11189 Lada Код: 31954
брошь
Сообщение от Commenton:
Необходимо стартовать сессию