Автономная генерация для частного дома - вариант построения схемы


В предыдущих публикациях уже говорилось что полностью автономная генерация для частного дома имеет смысл лишь в случае дороговизны сетевой электроэнергии её отсутствия как таковой или при наличии действительно недорогого топлива. Говоря же о решении задачи автономной генерации одной из возможных и оптимальных схем генерации будет схема с установкой термомасляного котла и двойным контуром электрогенерации с когенерацией тепла.
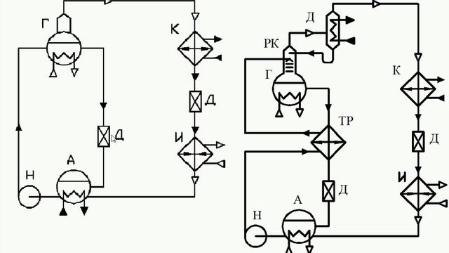
Описываемая ниже схема позволяет достичь показателей КПД электрогенерации 50-68 в зависимости от выбранных ORC-электростанций и КПД когенерации до 95-96.
Предлагаемая схема в подавляющем большинстве случаев выигрывает по технико-экономическим показателям у солнечных и ветряных мини-электростанций которые применимы большей частью в южных регионах но и там требуют дополнительных аккумуляторных батарей на периоды темного времени суток или безветрия. Термомасляный котел нагревает термомасло до 300-350C.
Циркулирующее термомасло отдает своё тепло на высокотемпературную ORC-электростанцию либо на воднопаровую электростанцию с замкнутым контуром получение перегретого пара посредством теплообменника-испарителя в этом случае относительно недорогое и простое решение.
Охлаждение конденсация рабочего тела высокотемпературной ORC-электростанции или паровой электростанции осуществляется в теплообменном аппарате потоком воды контура отопления.
В случае же нехватки тепла в контуре отопления возможен его дополнительный нагрев в теплообменном аппарате с помощью термомасла на выходе из высокотемпературной ORC-электростанции. Такой цикл генерации был бы достаточен в режиме когенерации в сезон отопления.
В теплый же сезон необходимо дополнительное полезное использование тепла выделяющегося при конденсации рабочего тела ORC-электростанции или паровой электростанции замкнутого типа.
С этой целью предусмотрено подключение второй низкотемпературной ORC-электростанции также генерирующей поток электроэнергии который на согласующем фазах устройстве объединяется с потоком электроэнергии с первой высокотемпературной электростанции и подается потребителю. Данное решение может быть дополнено утилизацией тепла на АХМ с целью выработки холода и кондиционирования воздуха в жаркое время года ИК-тепловыми солнечными коллекторами и другими элементами схемы ранее рассмотренными в предыдущей публикации и во избежание повторения не приводимыми здесь. Основными преимуществами рассмотренного решения например перед ГПУ или газовыми микротурбинами являются более высокий КПД и существенно меньшие требования к обслуживанию по большей части сводящиеся к чистке пеллетного или угольного котла от отложений золы.
Сами же ORC-сборки могут эксплуатироваться без какого-либо обслуживания многие десятилетия. Настоящей публикацией мы приглашаем к сотрудничеству заинтересованных компаний для совместного внедрения описываемых решений в практику. Сайт: Дзен: ВКонтакте: Телеграм:

Источник: rutube.ru

Сообщение от Commenton: Необходимо стартовать сессию