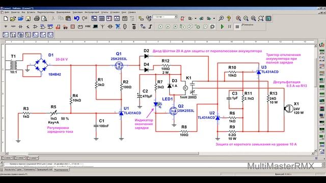
Конструируем идеальную схему зарядного устройства в которой есть все защиты.


Новая схема качайте по ссылке - А это улучшенная схема чтобы полевик меньше грелся но практически не проверялась - Из недорогих полевых транзисторов в любом магазине всегда есть IRF3205 и более мощный IRF1404 В схеме сть защита от КЗ и переполюсовки АКБ.Также есть некоторая стабилизация зарядного тока если прыгает напряжение в сети 220В. Для желающих поддержать автора есть 3 ссылки: MasterCard-5599-0050-9034-0436 СберВиза - 4274-3200-7875-9332

Источник: rutube.ru

Сообщение от Commenton: Необходимо стартовать сессию