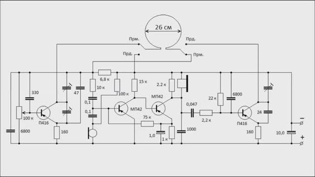
Радиостанция двухметрового диапазона на четырёх транзисторах


Нашёл на qrz.ru эту схему и сразу же узнал в ней свою несостоявшуюся поделку когда был ещё школьником.
Не хорошо когда остаются незавершённые дела.
Доведу его до конца теперь ведь я стал старше образованнее и опытнее.
А что получится смотрите.

Источник: rutube.ru

Сообщение от Commenton: Необходимо стартовать сессию