Главная
Тест на совместимость
4 карты
Таро на будущее
Гадание на имя
Карта дня
Сегодня
Категории
Главная
Поздравления
ДТП
Новости
Сериалы
Видео экскурсия. Дмитровский техникум
Канал на RUTUBE:
rutube_account_22081276
| Тема:
Наука
|
16.04.2026
|
Смотрят: 2
Видео экскурсия.
Дмитровский техникум
Источник: rutube.ru
Похожее видео
Комета выходит в океан
03 в экспериментальном ВВ реакторе
Лекция 9 курса "Альберт Эйнштейн и революции в физике". Весна 2026
02 в экспериментальном ВВ реакторе
МУЗЫКА КОСМОСА
Документальный фильм к 75-летию ИРИТ (2011)
01 в экспериментальном ВВ реакторе
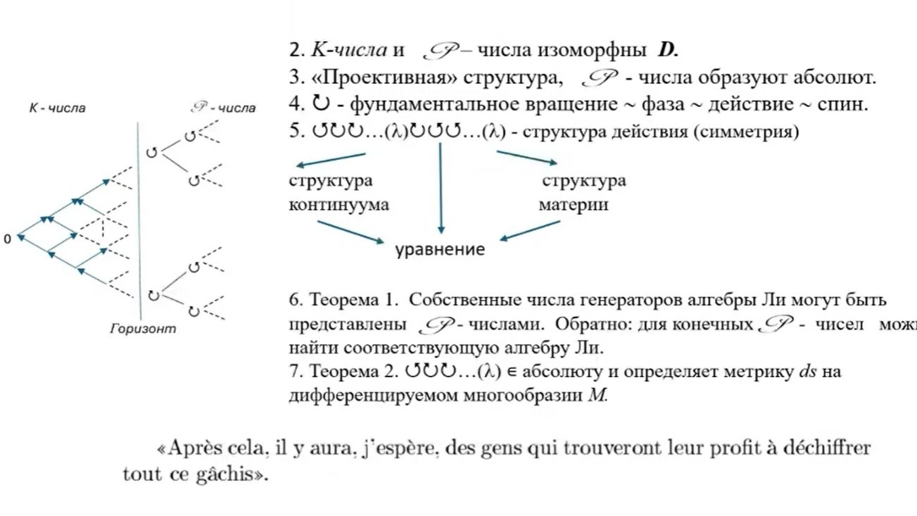
Действие как физическая величина и бинарная структура
ТАК ВЫГЛЯДЕЛ САД ЭДЕМА ДО ПАДЕНИЯ ЧЕЛОВЕКА _ БЫТИЕ, ПРОИСХОЖДЕНИЕ
История двух приведений.mp4
😊😊😊
Лансопразол: фармакокинетика, фармакодинамика, фармакогенетика
Artemis 1. Orion re-entry
Сообщение от Commenton:
Необходимо стартовать сессию