Главная
Тест на совместимость
4 карты
Таро на будущее
Гадание на имя
Карта дня
Сегодня
Категории
Главная
Поздравления
ДТП
Новости
Сериалы
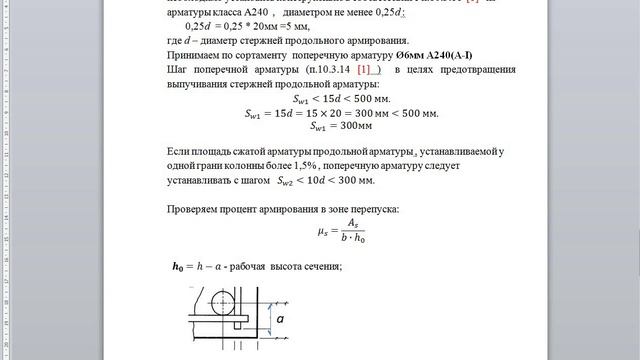
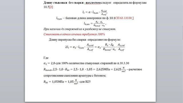
видео 4-2. Колонна. Расчет хомутов 2 вариант.
Канал на RUTUBE:
Технический канал
| Тема:
Обучение
|
16.04.2026
|
Смотрят: 4
Источник: rutube.ru
Похожее видео
видео 4-1. Колонна. Расчет хомутов - 1 вариант
На моря, на моря, на моря. Ради настоящего дикаря #РАКЕТА
видео 3-2 .Колонна. Расчет перепуска -2 вариант
01. Avalonia UI Real World (Images & Buttons)
видео 14. Расчет колонны
Вопросы и комментарии по КП. Часть1, 2,3
В чём суть контента🤔
pres
Музыка урок
Живой карандаш 2026
Приемка Красной рыбы прорезь КУНГАС на пороход ПЕТР БОГДАНОВ ПРИМОРСКИЙ КРАЙ #ракета
видео 3. Цель расчета на поперечную силу
16. Сивка-Бурка
Сообщение от Commenton:
Необходимо стартовать сессию