Главная
Тест на совместимость
4 карты
Таро на будущее
Гадание на имя
Карта дня
Сегодня
Категории
Главная
Поздравления
ДТП
Новости
Сериалы
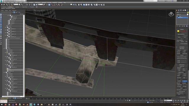
На случай багов ретриангуляции уже скинованых деталей
Канал на RUTUBE:
TonaTor
| Тема:
Обучение
|
26.08.2025
|
Смотрят: 1
Кое-что по настройке моделей для GEM2.
Источник: rutube.ru
Похожее видео
Масштабирование карты Men of War по высоте после импорта с карты высот
Изменение направления движения по вейпоинтам GEM2 (Простейший патруль)
Расписание курсов на май, июнь | Технологии выживания и Победы
Мелкая возня с развёрткой.
Состояния ума
Перенос альфа-канала для текстур из танков
Линковка волюмов через SOEdit
Модификаторы MoW_GoH (Modifiers)
Введение второй очереди рендера в SOEdit
Перетяжка офисного кресла экокожей на микрофибре.
ДОНСКОЕ ПОБОИЩЕ
NEF Intermediate 8B Vocabulary
Исправление вывернутых наизнанку текстур через SOEdit
Сообщение от Commenton:
Необходимо стартовать сессию