Простые сенсорные устройства на транзисторах


Подписывайтесь на нашу группу Вконтакте и Facebook Сенсорные датчики используются для включения различных электронных устройств прикосновением пальца к контактной пластине.
Принципы их работы на примере простых устройств выполненных на доступных компонентах.
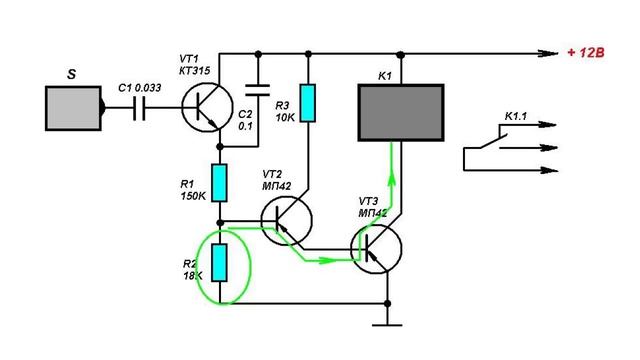
При подачи питания в дежурном режиме датчик потребляет всего 0.2мА.
При касании пальцем сенсорного контакта переменное напряжение наведенное в теле человека поступает на базу транзистора VT1 выпрямляется и усиливается этим транзистором.
Возникшее на резисторе R2 постоянное напряжение открывает транзисторы VT2 и VT3 в результате чего срабатывает электромагнитное реле.
Для питания устройства необходимо использовать стабилизированное напряжение.
Второй вариант датчика -- простая схема сенсорного звонка.
Устройство построено на трех кремниевых биполярных транзисторах с непосредственной связью между каскадами и работает как усилитель наводок переменного напряжения которое поступает на сенсор.
При касании сенсорного контакта в динамике раздается звук с частотой входного сигнала.
Необходимая громкость устанавливается переменным резистором R1.
Для согласования динамической головки с усилителем используется выходной трансформатор.

Источник: rutube.ru

Сообщение от Commenton: Необходимо стартовать сессию