Главная
Тест на совместимость
4 карты
Таро на будущее
Гадание на имя
Карта дня
Сегодня
Категории
Главная
Поздравления
ДТП
Новости
Сериалы
24. 5 класс Естествознание Мирошниченко Алина Георгиевна
Канал на RUTUBE:
Гонки на велосипеде: борьба за лидерство
| Тема:
Лайфстайл
|
13.01.2024
|
Смотрят: 5
Тема: Как изучают тайны природы.
Источник: rutube.ru
Похожее видео
1000011620.mp4
HOW TO configure your Garmin Edge 520 for your Elite trainer with Misuro B+
Декабристы Забайкалья
спс за месть
A-1 Yola - 11/5
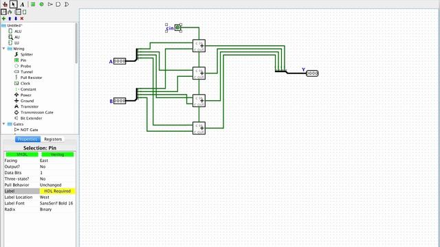
Building an ALU in Logisim
RTX4100 EVK
Африканская деревенская жизнь в большой семье. Готовим горячий ужин. Жизнь в Кении
апрельский вайб
dancing stepper
Купил Спортбайк в 19 лет | Kawasaki ZX-6R | КАК? | В Деревне
2 minutes burn fats fast stepper workout exercises
Ютуб моих девчёнок/ 3 года назад..
Сообщение от Commenton:
Необходимо стартовать сессию